厕所偷拍

厕所偷拍 -厕所偷拍

厕所偷拍

快速通道

您现在的位置: 厕所偷拍» 通知公告» 因公出国公示

因公出国公示

       发布日期:2019-07-03     浏览次数:

     

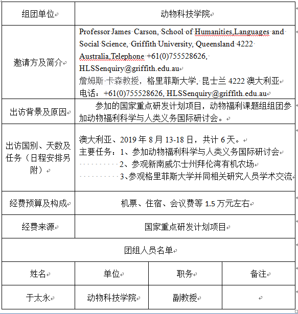
  现将于太永副教授因公出国予以公示,公示期自2019年7月3日至2019年7月7日。如有举报意见,请以书面或口头形式向厕所偷拍 党政综合室反映,电话87092937。(公示内容见下表)

  厕所偷拍

  2019年7月3日

编辑:0     终审:0
厕所偷拍 -厕所偷拍

厕所偷拍